SigAgent Architecture

SigAgent gives you two simple ways to see what Claude Code and Claude Agents are doing:

  • OpenTelemetry – for overall usage and cost tracking across your team
  • SigAgent hooks – for clear, step‑by‑step logs of every prompt, tool call, and result

OpenTelemetry

OpenTelemetry is great for company‑wide monitoring:

  • What you get: high‑level token usage, cost, and tool breakdown per session and project.
  • What you do not get: raw prompts, responses, or tool parameters/results. Message contents are not exported by Claude via OTel.
  • Included utility: a code‑change counter that estimates lines changed across edits (exported as an OTel metric).
  • Best for: organization‑wide visibility into Claude Code and Claude Agents usage and spend.
  • Agents parity: Claude Agents (CLI, Python SDK, TypeScript SDK) report via the same OTel interfaces as Claude Code.

SigAgent Hooks

Hooks allow full tracing of prompts and tool calls:

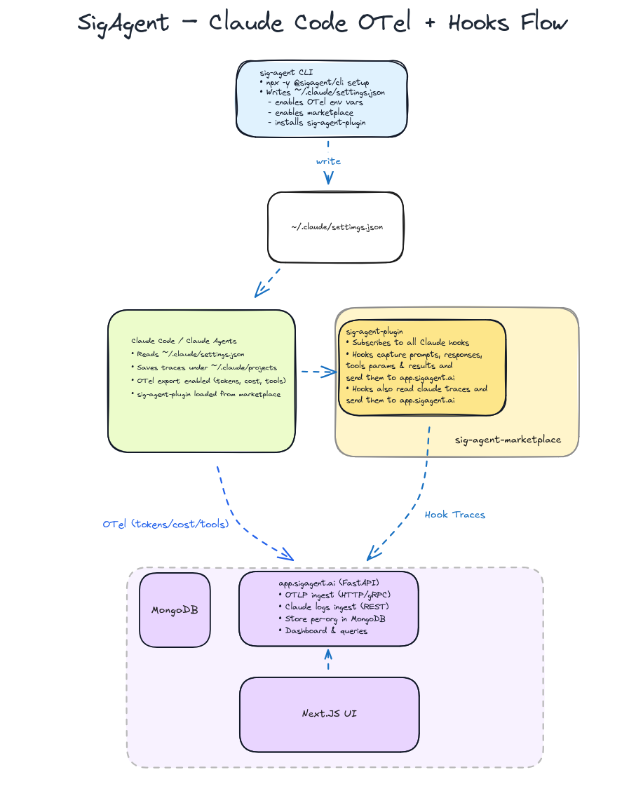
  • Installation: sigagent cli installs the sig-agent-marketplace, which includes the sig-agent-plugin.
  • Marketplace sandbox: see the repository for the CLI implementation and marketplace sandbox (sig-agent-marketplace repository).
  • Coverage: built‑in tools (e.g., ToDoWrite, Skills) and add‑on tools provided by MCP servers.
  • Captured data: full prompt text and model responses, tool parameters and results, plus timing and error data.
  • Upload path: hooks post traces to app.sigagent.ai; records are stored per‑organization in MongoDB and visualized in the UI.
  • Claude subscriber needs to use Pro or Max plan for hooks to be enabled.
Claude + SigAgent configuration overview
Claude configuration via CLI, marketplace plugin install, and reporting paths.

Configuration with sig-agent CLI

Use the CLI to set org tokens and install the marketplace plugin:

  1. Run npx -y @sigagent/cli setup and provide your organization access token.
  2. Enable OpenTelemetry export and install the sig-agent-plugin from the marketplace prompts.
  3. Restart Claude Code; verify traces and logs appear in the SigAgent dashboard.

APIs & Ingestion

Claude & Hooks

  • POST /v0/claude/log – transcript and hook events
  • POST /v0/claude/hook – single hook execution
  • GET /v0/orgs/{org_id}/claude/logs and /claude/hooks – query & manage

OpenTelemetry (OTLP)

  • POST /v0/otlp/v1/traces, /metrics, /logs (HTTP)
  • gRPC: TracesService.Export, MetricsService.Export, LogsService.Export
SigAgent Architecture
SigAgent system overview

GitHub Sandboxes